| 作者: | Vinay Sajip <vinay_sajip at red-dove dot com> |
|---|
Logging is a means of tracking events that happen when some software runs. The software’s developer adds logging calls to their code to indicate that certain events have occurred. An event is described by a descriptive message which can optionally contain variable data (i.e. data that is potentially different for each occurrence of the event). Events also have an importance which the developer ascribes to the event; the importance can also be called the level or severity .
Logging provides a set of convenience functions for simple logging usage. These are
debug()
,
info()
,
warning()
,
error()
and
critical()
. To determine when to use logging, see the table below, which states, for each of a set of common tasks, the best tool to use for it.
| Task you want to perform | The best tool for the task |
|---|---|
| Display console output for ordinary usage of a command line script or program |
print()
|
| Report events that occur during normal operation of a program (e.g. for status monitoring or fault investigation) |
logging.info()
(或
logging.debug()
for very detailed output for diagnostic purposes)
|
| Issue a warning regarding a particular runtime event |
|
| Report an error regarding a particular runtime event | Raise an exception |
| Report suppression of an error without raising an exception (e.g. error handler in a long-running server process) |
logging.error()
,
logging.exception()
or
logging.critical()
as appropriate for the specific error and application domain
|
The logging functions are named after the level or severity of the events they are used to track. The standard levels and their applicability are described below (in increasing order of severity):
| 级别 | When it’s used |
|---|---|
DEBUG
|
Detailed information, typically of interest only when diagnosing problems. |
INFO
|
Confirmation that things are working as expected. |
WARNING
|
An indication that something unexpected happened, or indicative of some problem in the near future (e.g. ‘disk space low’). The software is still working as expected. |
ERROR
|
Due to a more serious problem, the software has not been able to perform some function. |
CRITICAL
|
A serious error, indicating that the program itself may be unable to continue running. |
The default level is
WARNING
, which means that only events of this level and above will be tracked, unless the logging package is configured to do otherwise.
Events that are tracked can be handled in different ways. The simplest way of handling tracked events is to print them to the console. Another common way is to write them to a disk file.
非常简单的范例:
import logging logging.warning('Watch out!') # will print a message to the console logging.info('I told you so') # will not print anything
If you type these lines into a script and run it, you’ll see:
WARNING:root:Watch out!
printed out on the console. The
INFO
message doesn’t appear because the default level is
WARNING
. The printed message includes the indication of the level and the description of the event provided in the logging call, i.e. ‘Watch out!’. Don’t worry about the ‘root’ part for now: it will be explained later. The actual output can be formatted quite flexibly if you need that; formatting options will also be explained later.
A very common situation is that of recording logging events in a file, so let’s look at that next. Be sure to try the following in a newly-started Python interpreter, and don’t just continue from the session described above:
import logging logging.basicConfig(filename='example.log',level=logging.DEBUG) logging.debug('This message should go to the log file') logging.info('So should this') logging.warning('And this, too')
And now if we open the file and look at what we have, we should find the log messages:
DEBUG:root:This message should go to the log file INFO:root:So should this WARNING:root:And this, too
This example also shows how you can set the logging level which acts as the threshold for tracking. In this case, because we set the threshold to
DEBUG
, all of the messages were printed.
If you want to set the logging level from a command-line option such as:
--log=INFO
and you have the value of the parameter passed for
--log
in some variable
loglevel
, you can use:
getattr(logging, loglevel.upper())
to get the value which you’ll pass to
basicConfig()
via the
level
argument. You may want to error check any user input value, perhaps as in the following example:
# assuming loglevel is bound to the string value obtained from the # command line argument. Convert to upper case to allow the user to # specify --log=DEBUG or --log=debug numeric_level = getattr(logging, loglevel.upper(), None) if not isinstance(numeric_level, int): raise ValueError('Invalid log level: %s' % loglevel) logging.basicConfig(level=numeric_level, ...)
调用
basicConfig()
should come
before
any calls to
debug()
,
info()
etc. As it’s intended as a one-off simple configuration facility, only the first call will actually do anything: subsequent calls are effectively no-ops.
If you run the above script several times, the messages from successive runs are appended to the file example.log . If you want each run to start afresh, not remembering the messages from earlier runs, you can specify the filemode argument, by changing the call in the above example to:
logging.basicConfig(filename='example.log', filemode='w', level=logging.DEBUG)
The output will be the same as before, but the log file is no longer appended to, so the messages from earlier runs are lost.
If your program consists of multiple modules, here’s an example of how you could organize logging in it:
# myapp.py import logging import mylib def main(): logging.basicConfig(filename='myapp.log', level=logging.INFO) logging.info('Started') mylib.do_something() logging.info('Finished') if __name__ == '__main__': main()
# mylib.py import logging def do_something(): logging.info('Doing something')
If you run myapp.py , you should see this in myapp.log :
INFO:root:Started INFO:root:Doing something INFO:root:Finished
which is hopefully what you were expecting to see. You can generalize this to multiple modules, using the pattern in mylib.py . Note that for this simple usage pattern, you won’t know, by looking in the log file, where in your application your messages came from, apart from looking at the event description. If you want to track the location of your messages, you’ll need to refer to the documentation beyond the tutorial level – see 高级日志教程 .
To log variable data, use a format string for the event description message and append the variable data as arguments. For example:
import logging logging.warning('%s before you %s', 'Look', 'leap!')
will display:
WARNING:root:Look before you leap!
As you can see, merging of variable data into the event description message uses the old, %-style of string formatting. This is for backwards compatibility: the logging package pre-dates newer formatting options such as
str.format()
and
string.Template
. These newer formatting options
are
supported, but exploring them is outside the scope of this tutorial: see
在整个应用程序中使用特定格式化样式
了解更多信息。
To change the format which is used to display messages, you need to specify the format you want to use:
import logging logging.basicConfig(format='%(levelname)s:%(message)s', level=logging.DEBUG) logging.debug('This message should appear on the console') logging.info('So should this') logging.warning('And this, too')
which would print:
DEBUG:This message should appear on the console INFO:So should this WARNING:And this, too
Notice that the ‘root’ which appeared in earlier examples has disappeared. For a full set of things that can appear in format strings, you can refer to the documentation for LogRecord 属性 , but for simple usage, you just need the levelname (severity), message (event description, including variable data) and perhaps to display when the event occurred. This is described in the next section.
To display the date and time of an event, you would place ‘%(asctime)s’ in your format string:
import logging logging.basicConfig(format='%(asctime)s %(message)s') logging.warning('is when this event was logged.')
which should print something like this:
2010-12-12 11:41:42,612 is when this event was logged.
The default format for date/time display (shown above) is like ISO8601 or
RFC 3339
. If you need more control over the formatting of the date/time, provide a
datefmt
自变量对于
basicConfig
, as in this example:
import logging logging.basicConfig(format='%(asctime)s %(message)s', datefmt='%m/%d/%Y %I:%M:%S %p') logging.warning('is when this event was logged.')
which would display something like this:
12/12/2010 11:46:36 AM is when this event was logged.
The format of the
datefmt
argument is the same as supported by
time.strftime()
.
That concludes the basic tutorial. It should be enough to get you up and running with logging. There’s a lot more that the logging package offers, but to get the best out of it, you’ll need to invest a little more of your time in reading the following sections. If you’re ready for that, grab some of your favourite beverage and carry on.
If your logging needs are simple, then use the above examples to incorporate logging into your own scripts, and if you run into problems or don’t understand something, please post a question on the comp.lang.python Usenet group (available at https://groups.google.com/group/comp.lang.python ) and you should receive help before too long.
Still here? You can carry on reading the next few sections, which provide a slightly more advanced/in-depth tutorial than the basic one above. After that, you can take a look at the 日志食谱 .
The logging library takes a modular approach and offers several categories of components: loggers, handlers, filters, and formatters.
Log event information is passed between loggers, handlers, filters and formatters in a
LogRecord
实例。
Logging is performed by calling methods on instances of the
Logger
class (hereafter called
loggers
). Each instance has a name, and they are conceptually arranged in a namespace hierarchy using dots (periods) as separators. For example, a logger named ‘scan’ is the parent of loggers ‘scan.text’, ‘scan.html’ and ‘scan.pdf’. Logger names can be anything you want, and indicate the area of an application in which a logged message originates.
A good convention to use when naming loggers is to use a module-level logger, in each module which uses logging, named as follows:
logger = logging.getLogger(__name__)
This means that logger names track the package/module hierarchy, and it’s intuitively obvious where events are logged just from the logger name.
The root of the hierarchy of loggers is called the root logger. That’s the logger used by the functions
debug()
,
info()
,
warning()
,
error()
and
critical()
, which just call the same-named method of the root logger. The functions and the methods have the same signatures. The root logger’s name is printed as ‘root’ in the logged output.
It is, of course, possible to log messages to different destinations. Support is included in the package for writing log messages to files, HTTP GET/POST locations, email via SMTP, generic sockets, queues, or OS-specific logging mechanisms such as syslog or the Windows NT event log. Destinations are served by handler classes. You can create your own log destination class if you have special requirements not met by any of the built-in handler classes.
By default, no destination is set for any logging messages. You can specify a destination (such as console or file) by using
basicConfig()
as in the tutorial examples. If you call the functions
debug()
,
info()
,
warning()
,
error()
and
critical()
, they will check to see if no destination is set; and if one is not set, they will set a destination of the console (
sys.stderr
) and a default format for the displayed message before delegating to the root logger to do the actual message output.
The default format set by
basicConfig()
for messages is:
severity:logger name:message
You can change this by passing a format string to
basicConfig()
采用
format
keyword argument. For all options regarding how a format string is constructed, see
Formatter 对象
.
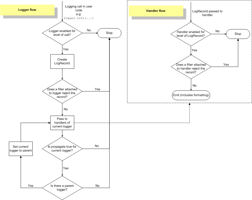
The flow of log event information in loggers and handlers is illustrated in the following diagram.
Logger
objects have a threefold job. First, they expose several methods to application code so that applications can log messages at runtime. Second, logger objects determine which log messages to act upon based upon severity (the default filtering facility) or filter objects. Third, logger objects pass along relevant log messages to all interested log handlers.
The most widely used methods on logger objects fall into two categories: configuration and message sending.
These are the most common configuration methods:
Logger.setLevel()
specifies the lowest-severity log message a logger will handle, where debug is the lowest built-in severity level and critical is the highest built-in severity. For example, if the severity level is INFO, the logger will handle only INFO, WARNING, ERROR, and CRITICAL messages and will ignore DEBUG messages.
Logger.addHandler()
and
Logger.removeHandler()
add and remove handler objects from the logger object. Handlers are covered in more detail in
Handlers
.
Logger.addFilter()
and
Logger.removeFilter()
add and remove filter objects from the logger object. Filters are covered in more detail in
过滤器对象
.
You don’t need to always call these methods on every logger you create. See the last two paragraphs in this section.
With the logger object configured, the following methods create log messages:
Logger.debug()
,
Logger.info()
,
Logger.warning()
,
Logger.error()
,和
Logger.critical()
all create log records with a message and a level that corresponds to their respective method names. The message is actually a format string, which may contain the standard string substitution syntax of
%s
,
%d
,
%f
, and so on. The rest of their arguments is a list of objects that correspond with the substitution fields in the message. With regard to
**kwargs
, the logging methods care only about a keyword of
exc_info
and use it to determine whether to log exception information.
Logger.exception()
creates a log message similar to
Logger.error()
. The difference is that
Logger.exception()
dumps a stack trace along with it. Call this method only from an exception handler.
Logger.log()
takes a log level as an explicit argument. This is a little more verbose for logging messages than using the log level convenience methods listed above, but this is how to log at custom log levels.
getLogger()
returns a reference to a logger instance with the specified name if it is provided, or
root
if not. The names are period-separated hierarchical structures. Multiple calls to
getLogger()
with the same name will return a reference to the same logger object. Loggers that are further down in the hierarchical list are children of loggers higher up in the list. For example, given a logger with a name of
foo
, loggers with names of
foo.bar
,
foo.bar.baz
,和
foo.bam
are all descendants of
foo
.
Loggers have a concept of
effective level
. If a level is not explicitly set on a logger, the level of its parent is used instead as its effective level. If the parent has no explicit level set,
its
parent is examined, and so on - all ancestors are searched until an explicitly set level is found. The root logger always has an explicit level set (
WARNING
by default). When deciding whether to process an event, the effective level of the logger is used to determine whether the event is passed to the logger’s handlers.
Child loggers propagate messages up to the handlers associated with their ancestor loggers. Because of this, it is unnecessary to define and configure handlers for all the loggers an application uses. It is sufficient to configure handlers for a top-level logger and create child loggers as needed. (You can, however, turn off propagation by setting the
propagate
attribute of a logger to
False
)。
Handler
objects are responsible for dispatching the appropriate log messages (based on the log messages’ severity) to the handler’s specified destination.
Logger
objects can add zero or more handler objects to themselves with an
addHandler()
method. As an example scenario, an application may want to send all log messages to a log file, all log messages of error or higher to stdout, and all messages of critical to an email address. This scenario requires three individual handlers where each handler is responsible for sending messages of a specific severity to a specific location.
The standard library includes quite a few handler types (see
有用处理程序
); the tutorials use mainly
StreamHandler
and
FileHandler
in its examples.
There are very few methods in a handler for application developers to concern themselves with. The only handler methods that seem relevant for application developers who are using the built-in handler objects (that is, not creating custom handlers) are the following configuration methods:
setLevel()
method, just as in logger objects, specifies the lowest severity that will be dispatched to the appropriate destination. Why are there two
setLevel()
methods? The level set in the logger determines which severity of messages it will pass to its handlers. The level set in each handler determines which messages that handler will send on.
setFormatter()
selects a Formatter object for this handler to use.
addFilter()
and
removeFilter()
respectively configure and deconfigure filter objects on handlers.
Application code should not directly instantiate and use instances of
Handler
. Instead, the
Handler
class is a base class that defines the interface that all handlers should have and establishes some default behavior that child classes can use (or override).
Formatter objects configure the final order, structure, and contents of the log message. Unlike the base
logging.Handler
class, application code may instantiate formatter classes, although you could likely subclass the formatter if your application needs special behavior. The constructor takes three optional arguments – a message format string, a date format string and a style indicator.
logging.Formatter.
__init__
(
fmt=None
,
datefmt=None
,
style='%'
)
¶
If there is no message format string, the default is to use the raw message. If there is no date format string, the default date format is:
%Y-%m-%d %H:%M:%S
with the milliseconds tacked on at the end. The
style
是某一
%
, ‘{‘ or ‘$’. If one of these is not specified, then ‘%’ will be used.
若
style
is ‘%’, the message format string uses
%(<dictionary key>)s
styled string substitution; the possible keys are documented in
LogRecord 属性
. If the style is ‘{‘, the message format string is assumed to be compatible with
str.format()
(using keyword arguments), while if the style is ‘$’ then the message format string should conform to what is expected by
string.Template.substitute()
.
3.2 版改变:
添加
style
参数。
The following message format string will log the time in a human-readable format, the severity of the message, and the contents of the message, in that order:
'%(asctime)s - %(levelname)s - %(message)s'
Formatters use a user-configurable function to convert the creation time of a record to a tuple. By default,
time.localtime()
is used; to change this for a particular formatter instance, set the
converter
attribute of the instance to a function with the same signature as
time.localtime()
or
time.gmtime()
. To change it for all formatters, for example if you want all logging times to be shown in GMT, set the
converter
attribute in the Formatter class (to
time.gmtime
for GMT display).
程序员可以按 3 种方式配置日志记录:
fileConfig()
函数。
dictConfig()
函数。
对于最后 2 选项的有关参考文档编制,见 配置函数 。以下范例使用 Python 代码配置非常简单的日志器、控制台处理程序且简单格式化程序:
import logging # create logger logger = logging.getLogger('simple_example') logger.setLevel(logging.DEBUG) # create console handler and set level to debug ch = logging.StreamHandler() ch.setLevel(logging.DEBUG) # create formatter formatter = logging.Formatter('%(asctime)s - %(name)s - %(levelname)s - %(message)s') # add formatter to ch ch.setFormatter(formatter) # add ch to logger logger.addHandler(ch) # 'application' code logger.debug('debug message') logger.info('info message') logger.warn('warn message') logger.error('error message') logger.critical('critical message')
从命令行运行此模块,产生以下输出:
$ python simple_logging_module.py 2005-03-19 15:10:26,618 - simple_example - DEBUG - debug message 2005-03-19 15:10:26,620 - simple_example - INFO - info message 2005-03-19 15:10:26,695 - simple_example - WARNING - warn message 2005-03-19 15:10:26,697 - simple_example - ERROR - error message 2005-03-19 15:10:26,773 - simple_example - CRITICAL - critical message
The following Python module creates a logger, handler, and formatter nearly identical to those in the example listed above, with the only difference being the names of the objects:
import logging import logging.config logging.config.fileConfig('logging.conf') # create logger logger = logging.getLogger('simpleExample') # 'application' code logger.debug('debug message') logger.info('info message') logger.warn('warn message') logger.error('error message') logger.critical('critical message')
Here is the logging.conf file:
[loggers] keys=root,simpleExample [handlers] keys=consoleHandler [formatters] keys=simpleFormatter [logger_root] level=DEBUG handlers=consoleHandler [logger_simpleExample] level=DEBUG handlers=consoleHandler qualname=simpleExample propagate=0 [handler_consoleHandler] class=StreamHandler level=DEBUG formatter=simpleFormatter args=(sys.stdout,) [formatter_simpleFormatter] format=%(asctime)s - %(name)s - %(levelname)s - %(message)s datefmt=
The output is nearly identical to that of the non-config-file-based example:
$ python simple_logging_config.py 2005-03-19 15:38:55,977 - simpleExample - DEBUG - debug message 2005-03-19 15:38:55,979 - simpleExample - INFO - info message 2005-03-19 15:38:56,054 - simpleExample - WARNING - warn message 2005-03-19 15:38:56,055 - simpleExample - ERROR - error message 2005-03-19 15:38:56,130 - simpleExample - CRITICAL - critical message
You can see that the config file approach has a few advantages over the Python code approach, mainly separation of configuration and code and the ability of noncoders to easily modify the logging properties.
警告
The
fileConfig()
function takes a default parameter,
disable_existing_loggers
,其默认为
True
for reasons of backward compatibility. This may or may not be what you want, since it will cause any loggers existing before the
fileConfig()
call to be disabled unless they (or an ancestor) are explicitly named in the configuration. Please refer to the reference documentation for more information, and specify
False
for this parameter if you wish.
The dictionary passed to
dictConfig()
can also specify a Boolean value with key
disable_existing_loggers
, which if not specified explicitly in the dictionary also defaults to being interpreted as
True
. This leads to the logger-disabling behaviour described above, which may not be what you want - in which case, provide the key explicitly with a value of
False
.
Note that the class names referenced in config files need to be either relative to the logging module, or absolute values which can be resolved using normal import mechanisms. Thus, you could use either
WatchedFileHandler
(relative to the logging module) or
mypackage.mymodule.MyHandler
(for a class defined in package
mypackage
and module
mymodule
,其中
mypackage
is available on the Python import path).
In Python 3.2, a new means of configuring logging has been introduced, using dictionaries to hold configuration information. This provides a superset of the functionality of the config-file-based approach outlined above, and is the recommended configuration method for new applications and deployments. Because a Python dictionary is used to hold configuration information, and since you can populate that dictionary using different means, you have more options for configuration. For example, you can use a configuration file in JSON format, or, if you have access to YAML processing functionality, a file in YAML format, to populate the configuration dictionary. Or, of course, you can construct the dictionary in Python code, receive it in pickled form over a socket, or use whatever approach makes sense for your application.
Here’s an example of the same configuration as above, in YAML format for the new dictionary-based approach:
version: 1
formatters:
simple:
format: '%(asctime)s - %(name)s - %(levelname)s - %(message)s'
handlers:
console:
class: logging.StreamHandler
level: DEBUG
formatter: simple
stream: ext://sys.stdout
loggers:
simpleExample:
level: DEBUG
handlers: [console]
propagate: no
root:
level: DEBUG
handlers: [console]
For more information about logging using a dictionary, see 配置函数 .
If no logging configuration is provided, it is possible to have a situation where a logging event needs to be output, but no handlers can be found to output the event. The behaviour of the logging package in these circumstances is dependent on the Python version.
For versions of Python prior to 3.2, the behaviour is as follows:
False
(production mode), the event is silently dropped.
True
(development mode), a message ‘No handlers could be found for logger X.Y.Z’ is printed once.
In Python 3.2 and later, the behaviour is as follows:
logging.lastResort
. This internal handler is not associated with any logger, and acts like a
StreamHandler
which writes the event description message to the current value of
sys.stderr
(therefore respecting any redirections which may be in effect). No formatting is done on the message - just the bare event description message is printed. The handler’s level is set to
WARNING
, so all events at this and greater severities will be output.
To obtain the pre-3.2 behaviour,
logging.lastResort
can be set to
None
.
When developing a library which uses logging, you should take care to document how the library uses logging - for example, the names of loggers used. Some consideration also needs to be given to its logging configuration. If the using application does not use logging, and library code makes logging calls, then (as described in the previous section) events of severity
WARNING
and greater will be printed to
sys.stderr
. This is regarded as the best default behaviour.
If for some reason you don’t want these messages printed in the absence of any logging configuration, you can attach a do-nothing handler to the top-level logger for your library. This avoids the message being printed, since a handler will be always be found for the library’s events: it just doesn’t produce any output. If the library user configures logging for application use, presumably that configuration will add some handlers, and if levels are suitably configured then logging calls made in library code will send output to those handlers, as normal.
A do-nothing handler is included in the logging package:
NullHandler
(since Python 3.1). An instance of this handler could be added to the top-level logger of the logging namespace used by the library (
if
you want to prevent your library’s logged events being output to
sys.stderr
in the absence of logging configuration). If all logging by a library
foo
is done using loggers with names matching ‘foo.x’, ‘foo.x.y’, etc. then the code:
import logging
logging.getLogger('foo').addHandler(logging.NullHandler())
should have the desired effect. If an organisation produces a number of libraries, then the logger name specified can be ‘orgname.foo’ rather than just ‘foo’.
注意
It is strongly advised that you
do not add any handlers other than
NullHandler
to your library’s loggers
. This is because the configuration of handlers is the prerogative of the application developer who uses your library. The application developer knows their target audience and what handlers are most appropriate for their application: if you add handlers ‘under the hood’, you might well interfere with their ability to carry out unit tests and deliver logs which suit their requirements.
下表给出了 logging 级别的数值。这些是首要感兴趣的,若想定义自己的级别,且需要它们拥有相对于预定义级别的特定值。若采用相同数值定义级别,它会覆盖预定义值;预定义名称丢失。
| 级别 | 数值 |
|---|---|
CRITICAL
|
50 |
ERROR
|
40 |
WARNING
|
30 |
INFO
|
20 |
DEBUG
|
10 |
NOTSET
|
0 |
Levels can also be associated with loggers, being set either by the developer or through loading a saved logging configuration. When a logging method is called on a logger, the logger compares its own level with the level associated with the method call. If the logger’s level is higher than the method call’s, no logging message is actually generated. This is the basic mechanism controlling the verbosity of logging output.
Logging messages are encoded as instances of the
LogRecord
class. When a logger decides to actually log an event, a
LogRecord
instance is created from the logging message.
Logging messages are subjected to a dispatch mechanism through the use of
handlers
, which are instances of subclasses of the
Handler
class. Handlers are responsible for ensuring that a logged message (in the form of a
LogRecord
) ends up in a particular location (or set of locations) which is useful for the target audience for that message (such as end users, support desk staff, system administrators, developers). Handlers are passed
LogRecord
instances intended for particular destinations. Each logger can have zero, one or more handlers associated with it (via the
addHandler()
方法为
Logger
). In addition to any handlers directly associated with a logger,
all handlers associated with all ancestors of the logger
are called to dispatch the message (unless the
propagate
flag for a logger is set to a false value, at which point the passing to ancestor handlers stops).
Just as for loggers, handlers can have levels associated with them. A handler’s level acts as a filter in the same way as a logger’s level does. If a handler decides to actually dispatch an event, the
emit()
method is used to send the message to its destination. Most user-defined subclasses of
Handler
will need to override this
emit()
.
Defining your own levels is possible, but should not be necessary, as the existing levels have been chosen on the basis of practical experience. However, if you are convinced that you need custom levels, great care should be exercised when doing this, and it is possibly a very bad idea to define custom levels if you are developing a library . That’s because if multiple library authors all define their own custom levels, there is a chance that the logging output from such multiple libraries used together will be difficult for the using developer to control and/or interpret, because a given numeric value might mean different things for different libraries.
除了基
Handler
class, many useful subclasses are provided:
StreamHandler
实例将消息发送到流 (像文件对象)。
FileHandler
instances send messages to disk files.
BaseRotatingHandler
is the base class for handlers that rotate log files at a certain point. It is not meant to be instantiated directly. Instead, use
RotatingFileHandler
or
TimedRotatingFileHandler
.
RotatingFileHandler
instances send messages to disk files, with support for maximum log file sizes and log file rotation.
TimedRotatingFileHandler
instances send messages to disk files, rotating the log file at certain timed intervals.
SocketHandler
instances send messages to TCP/IP sockets. Since 3.4, Unix domain sockets are also supported.
DatagramHandler
instances send messages to UDP sockets. Since 3.4, Unix domain sockets are also supported.
SMTPHandler
instances send messages to a designated email address.
SysLogHandler
instances send messages to a Unix syslog daemon, possibly on a remote machine.
NTEventLogHandler
instances send messages to a Windows NT/2000/XP event log.
MemoryHandler
instances send messages to a buffer in memory, which is flushed whenever specific criteria are met.
HTTPHandler
instances send messages to an HTTP server using either
GET
or
POST
语义。
WatchedFileHandler
instances watch the file they are logging to. If the file changes, it is closed and reopened using the file name. This handler is only useful on Unix-like systems; Windows does not support the underlying mechanism used.
QueueHandler
instances send messages to a queue, such as those implemented in the
queue
or
multiprocessing
模块。
NullHandler
instances do nothing with error messages. They are used by library developers who want to use logging, but want to avoid the ‘No handlers could be found for logger XXX’ message which can be displayed if the library user has not configured logging. See
Configuring Logging for a Library
了解更多信息。
3.1 版新增:
The
NullHandler
类。
3.2 版新增:
The
QueueHandler
类。
The
NullHandler
,
StreamHandler
and
FileHandler
classes are defined in the core logging package. The other handlers are defined in a sub-module,
logging.handlers
. (There is also another sub-module,
logging.config
, for configuration functionality.)
Logged messages are formatted for presentation through instances of the
Formatter
class. They are initialized with a format string suitable for use with the % operator and a dictionary.
For formatting multiple messages in a batch, instances of
BufferingFormatter
can be used. In addition to the format string (which is applied to each message in the batch), there is provision for header and trailer format strings.
When filtering based on logger level and/or handler level is not enough, instances of
Filter
can be added to both
Logger
and
Handler
instances (through their
addFilter()
method). Before deciding to process a message further, both loggers and handlers consult all their filters for permission. If any filter returns a false value, the message is not processed further.
基本
Filter
functionality allows filtering by specific logger name. If this feature is used, messages sent to the named logger and its children are allowed through the filter, and all others dropped.
The logging package is designed to swallow exceptions which occur while logging in production. This is so that errors which occur while handling logging events - such as logging misconfiguration, network or other similar errors - do not cause the application using logging to terminate prematurely.
SystemExit
and
KeyboardInterrupt
exceptions are never swallowed. Other exceptions which occur during the
emit()
方法对于
Handler
subclass are passed to its
handleError()
方法。
默认实现的
handleError()
in
Handler
checks to see if a module-level variable,
raiseExceptions
, is set. If set, a traceback is printed to
sys.stderr
. If not set, the exception is swallowed.
注意
默认值
raiseExceptions
is
True
. This is because during development, you typically want to be notified of any exceptions that occur. It’s advised that you set
raiseExceptions
to
False
for production usage.
In the preceding sections and examples, it has been assumed that the message passed when logging the event is a string. However, this is not the only possibility. You can pass an arbitrary object as a message, and its
__str__()
method will be called when the logging system needs to convert it to a string representation. In fact, if you want to, you can avoid computing a string representation altogether - for example, the
SocketHandler
emits an event by pickling it and sending it over the wire.
Formatting of message arguments is deferred until it cannot be avoided. However, computing the arguments passed to the logging method can also be expensive, and you may want to avoid doing it if the logger will just throw away your event. To decide what to do, you can call the
isEnabledFor()
method which takes a level argument and returns true if the event would be created by the Logger for that level of call. You can write code like this:
if logger.isEnabledFor(logging.DEBUG):
logger.debug('Message with %s, %s', expensive_func1(),
expensive_func2())
so that if the logger’s threshold is set above
DEBUG
, the calls to
expensive_func1()
and
expensive_func2()
are never made.
注意
In some cases,
isEnabledFor()
can itself be more expensive than you’d like (e.g. for deeply nested loggers where an explicit level is only set high up in the logger hierarchy). In such cases (or if you want to avoid calling a method in tight loops), you can cache the result of a call to
isEnabledFor()
in a local or instance variable, and use that instead of calling the method each time. Such a cached value would only need to be recomputed when the logging configuration changes dynamically while the application is running (which is not all that common).
There are other optimizations which can be made for specific applications which need more precise control over what logging information is collected. Here’s a list of things you can do to avoid processing during logging which you don’t need:
| What you don’t want to collect | How to avoid collecting it |
|---|---|
| Information about where calls were made from. |
Set
logging._srcfile
to
None
. This avoids calling
sys._getframe()
, which may help to speed up your code in environments like PyPy (which can’t speed up code that uses
sys._getframe()
), if and when PyPy supports Python 3.x.
|
| Threading information. |
Set
logging.logThreads
to
0
.
|
| Process information. |
Set
logging.logProcesses
to
0
.
|
Also note that the core logging module only includes the basic handlers. If you don’t import
logging.handlers
and
logging.config
, they won’t take up any memory.
另请参阅
logging
logging.config
logging.handlers